Mastering the Mix: Brian Frost’s Journey to Innovate Audio Experiences Worldwide - FOH Transition From Yamaha CL5 to DM7 Series
-
Live Events
-
Live Sound & Event Production
Hyland Kick Off | Hotel Cleveland, Cleveland, OH - Jan 29.2025
Brian Frost, a FOH and Broadcast mixer based in the SF Bay Area, has had a diverse career - from DJing Drum and Bass in the late 90s to becoming a prominent figure in corporate audio engineering. His journey showcases a deep passion for audio technology and a talent in engineering innovative audio experiences worldwide.
Transition from CL5 to DM7 Series
Brian Frost's transition from Yamaha CL5 to Yamaha DM7 Series marked a significant milestone in his career. Having used the CL5 extensively for over a decade, Brian was initially hesitant to switch to DM7. However, the opportunity presented itself when his colleague, Jay Clark, Principal at Kinetic Audio Technology (KAT), offered to let him use their newly acquired DM7-EX at a gig in July of 2024.
Brian recalls, "My first thought was, I don’t know - I'm producing this event and mixing it and overseeing it and wasn’t sure I wanted to add another layer of complexity of learning a whole new console on top of it." Despite his initial reservations, Brian decided to give DM7 a try, encouraged by Jay's assurance and support.
The transition proved to be smoother than expected. Brian found DM7's interface intuitive and user-friendly. "Within maybe a minute or two at most for every single thing I was trying to find, it just instinctively came," he noted. The dual screens and increased channel capacity were particularly beneficial, allowing him to see twice the amount of information at any given time.
Technical Advantages of DM7
The DM7 brought several technical advancements over the CL5 that enhanced Brian's workflow:
Increased Channel Capacity: DM7 supports up to 120 input channels and 60 buses, including Mix and Matrix, compared to CL5's 72 input channels and 32 buses, including Mix and Matrix. This increase allowed Brian to handle more complex setups without compromising on channel availability.
Higher Sample Rate: DM7 operates at 96kHz, providing superior audio quality compared to the CL5's 48kHz. Brian noted, "Running everything at 96k allowed me to push the technology to the edge and achieve the best audio quality possible.”
Enhanced User Interface: DM7 features dual 12-inch touch screens, providing a more intuitive and efficient user experience. “I appreciate the ability to view more information at a glance, reducing the need to toggle between screens.”
Flexible Routing and Processing: DM7 offers advanced routing options and more processing power, allowing Brian to implement complex audio setups with ease. The ability to adjust bus and matrix send points provide greater flexibility in managing different audio zones.
California Governor's Debate | Hyatt Regency, San Francisco - Sep. 20, 2024
Impact of Dante
The use of Dante has been a game-changer for Brian in corporate audio engineering. Dante's ability to handle high channel counts and provide flexible routing options has significantly enhanced his workflow.
Hyland Kick Off | an Erin Daughenbaugh Productions event at the Hotel Cleveland - Cleveland, OH,Jan 28, 2025
Dante Integration
High Channel Count Management: During Hyland’s annual Kick Off, Brian managed a complex audio setup involving twenty microphones, playback devices, and DSP units. Using Dante, he seamlessly integrated all these components across multiple networks, ensuring high-quality audio transmission. "We had Axient digital. We ran those Dante at 96k. We also had some Lake LM44 Dante-enabled DSP drives for the speaker system. Those were at 96k too” Brian explained.
Flexible Routing for Large Events: At a large-scale keynote event with over 10,000 attendees, Brian utilized Dante's flexible routing capabilities to manage audio distribution across various zones, including the main hall, breakout rooms, and backstage areas. "I like to have a lot of matrices. That's how I tend to mix, and eight was always really restricting for me. So going to the DM7 now, having twelve I thought was a great step up," he noted.
Palo Alto, CA Tech Event | Smorgasboard Productions - Feb 27, 2025
Interoperability of Diverse Audio Equipment: For a high-profile product launch, Brian integrated the DM7 console with Rio D2 I/O units and external DSP processors using Dante. This setup allowed him to achieve precise control over the audio environment, ensuring a flawless presentation. "I had my front of house playback through an RME Digiface Dante at 96," he mentioned, highlighting the seamless integration of various audio devices.
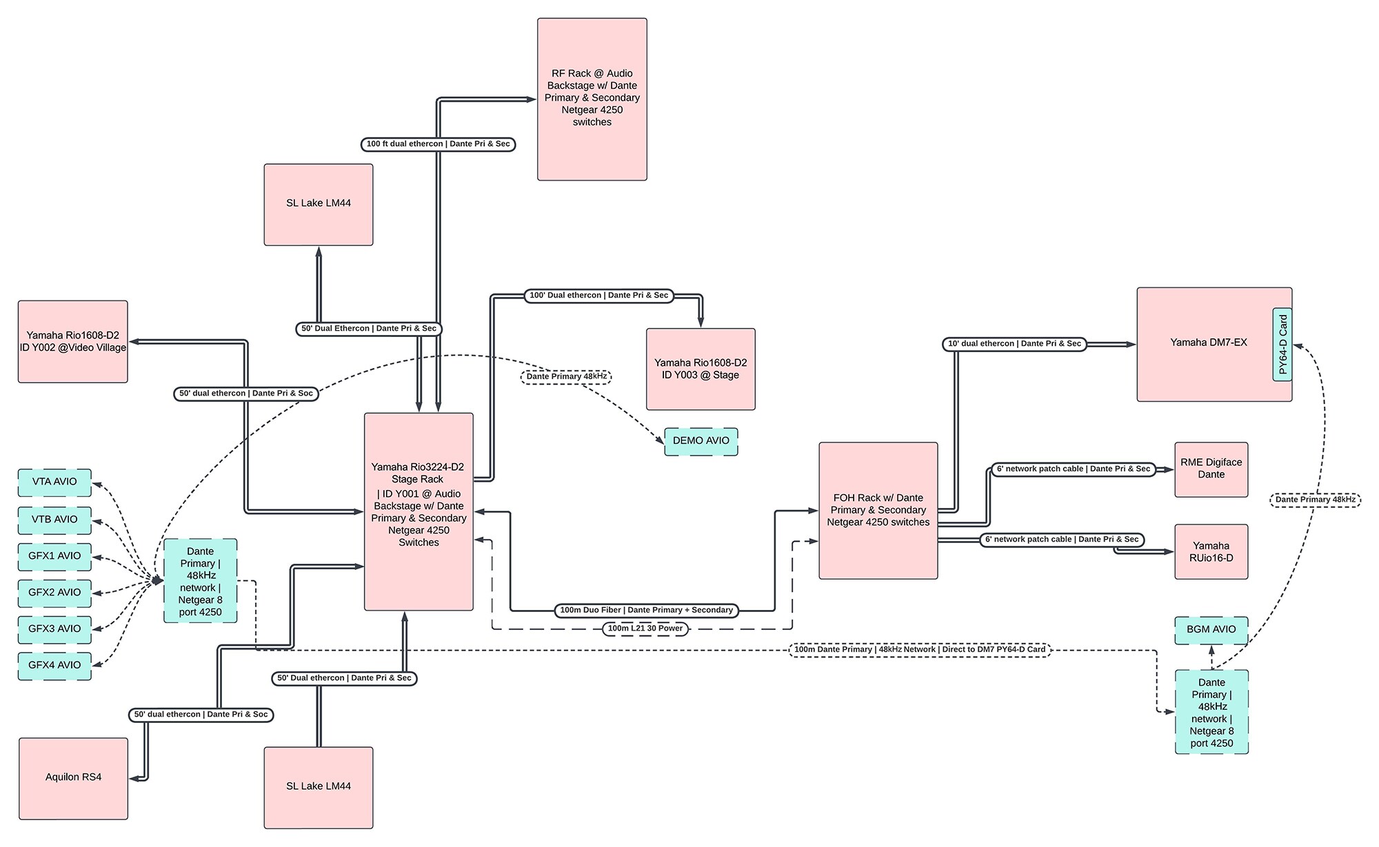
Network Management and Troubleshooting: Managing separate Dante networks running at different sample rates posed a challenge initially. Brian described the process: "There's a whole Dante network running at 96k, but then there's an entirely separate Dante network running at 48k." By using Dante Controller and careful planning, Brian successfully managed these networks with a PY64-D Dante expansion card with SRC, ensuring smooth operation and high-quality audio transmission.
In this Dante workflow diagram for the Hyland Kick Off event, the audio assets in red are running at 96kHz, while the blue assets are 48kHz. These networks operate independently with their only touchpoint being the PY64-D Dante Card. This allowed the audio system to integrate 48kHz AVIOs in video world while keeping the rest of the system at 96kHz.
Conclusion
Brian Frost's transition from the CL5 to Yamaha DM7, along with his innovative use of Dante in corporate audio engineering, truly highlights his adaptability and thirst for knowledge. His seamless integration of cutting-edge technologies into his workflow has sharpened his technical prowess and cemented his reputation as a trailblazer in the field.
Brian's journey is nothing short of inspiring for aspiring audio professionals. It beautifully illustrates that with passion, dedication, and a willingness to push boundaries, one can achieve remarkable success and deliver unforgettable audio experiences in the ever-evolving world of audio engineering.
Location
United States




